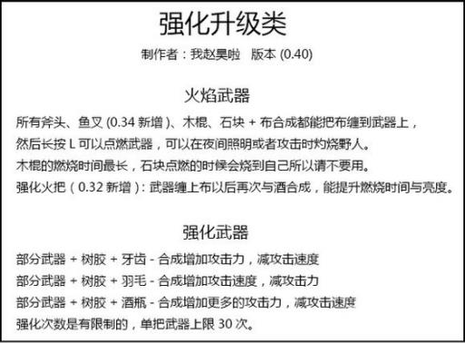
当前位置: 首页 游戏攻略 正文 森林斧头怎么升级?_森林斧头哪个好用 V 布衣战神 管理员 / 157 阅读 / 2026-03-19 14:37 在森林这款游戏中,斧头的升级方法是将斧头、树脂和其他材料(如酒、羽毛、牙齿)等放在一起进行合成。 玩家将斧头、酒和树脂进行合成时,会升级斧头的伤害,但是会降低斧头的速度。将斧头、羽毛和树脂进行合成时,会升级斧头的速度,但是会降低斧头的伤害。玩家将斧头、牙齿和树脂进行合成时,会升级斧头的伤害,但是会降低斧头的速度。玩家也可以通过在斧头上增加布,点燃后用来照明或攻击野人。 本站发布的资源进攻学习研究只用,请勿用于商业用途,否则其后果由使用者本人承担,本站不承担任何后果
还没有评论,来说两句吧...