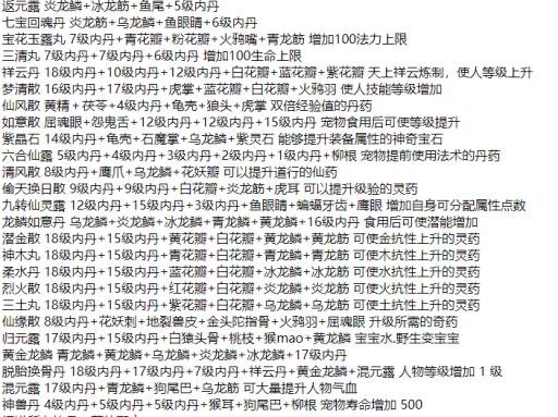
当前位置: 首页 游戏攻略 正文 问道手游炼丹配方有哪些?_问道炼丹技巧 V 布衣战神 管理员 / 156 阅读 / 2026-03-17 01:51 在问道手游中,玩家可以利用丹药来提升自己的能力,而很多丹药都是需要玩家自己炼制的,具体炼丹配方如下图所示,功能也有写的哦 本站发布的资源进攻学习研究只用,请勿用于商业用途,否则其后果由使用者本人承担,本站不承担任何后果
还没有评论,来说两句吧...