逆水寒江湖身份怎么玩,很多小伙伴们都不知道江湖身份该怎么玩,接下来就带着小伙伴们一起来看看逆水寒江湖身份攻略,希望能够帮助到小伙伴们。
逆水寒江湖身份攻略
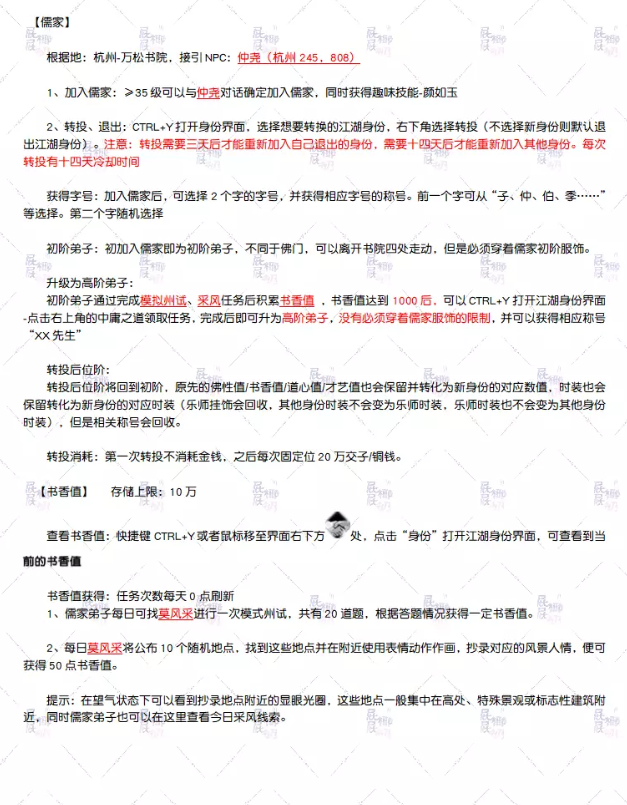
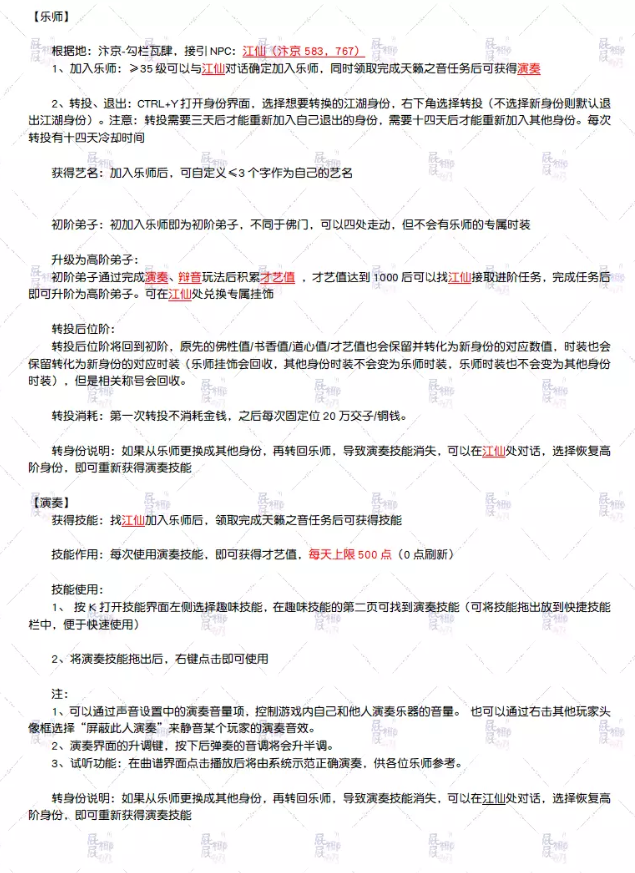
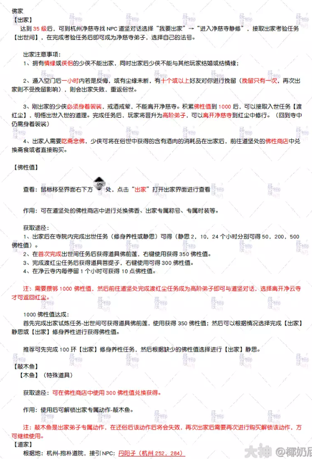
加入条件:≥35级,快捷键CTRL+Y,打开江湖身份界面,可以在佛、道、儒、乐师中选择一种身份加入,已加入其中一者的玩家不可再加入其他身份。
情缘要求:已婚或有情缘的玩家不可加入佛门,但可以加入其他。
转服:会自动退出江湖身份,但是身份数据会保存,在新的服务器可以重新选择字号加入身份,原服的身份数据如身份数值和时装将会恢复,但兑换称号、乐师饰品等无法恢复。
转投:江湖身份界面,选择想要转换的江湖身份,该界面右下角选择转投
转投消耗:第一次转投不消耗金钱,之后每次固定20万交子/铜钱。
转投CD:14天
注意:超过60天不上线,会自动退出江湖身份。
可以尝试重新加入原来江湖身份,恢复身份数值和高阶时装。若时间过久或者合服等情况将无法恢复






还没有评论,来说两句吧...